电影天堂
ENGLISH
主页
电影天堂概况
电影天堂简介
学院领导
组织机构
党建工作
电影天堂
电影天堂资讯
学院新闻
电影天堂公告
学术成果
学术动态
师资队伍
全体教师
行政管理系
公共经济系
公共人力与社会保障系
土地资源与城市发展管理系
行政服务团队
荣休教师
学生培养
本科生教育
研究生教育
博士生教育
公共管理(MPA)
社会工作(MSW)
学术研究
学科简介
重要研究项目
代表性成果
代表性获奖
研究平台
MPA中心
学业支持
最新资讯
电影天堂公告
生涯动态
服务指南
国际合作
国际合作项目
国际合作资讯
师生服务
办事指南
主页
电影天堂概况
党建工作
电影天堂
师资队伍
学生培养
学术研究
MPA中心
学业支持
国际合作
English
电影天堂
电影天堂资讯
学院新闻
电影天堂公告
学术成果
学术动态
电影天堂公告
当前位置:
主页
>
电影天堂
>
电影天堂公告
>
正文
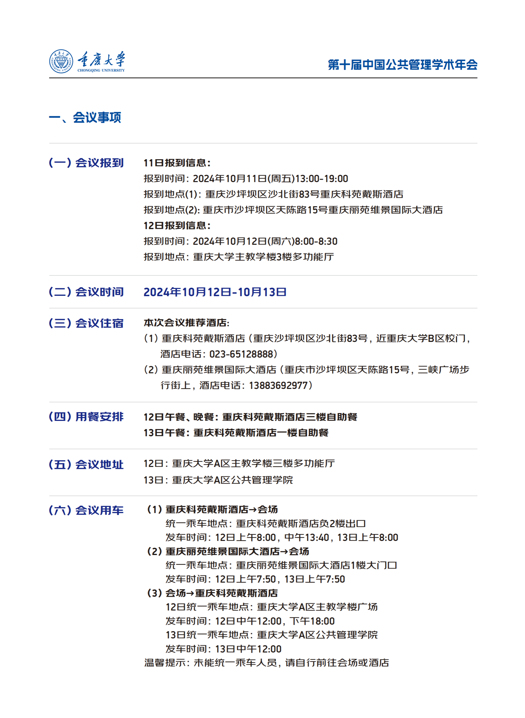
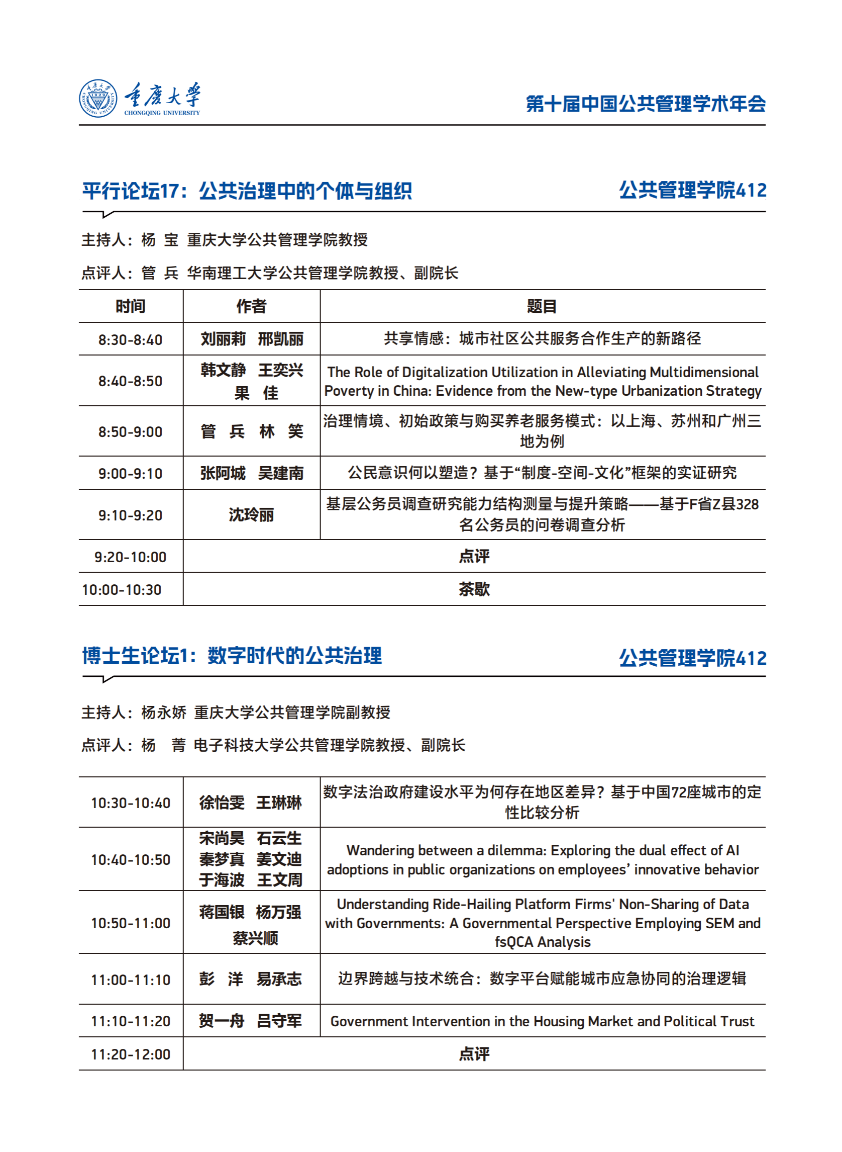
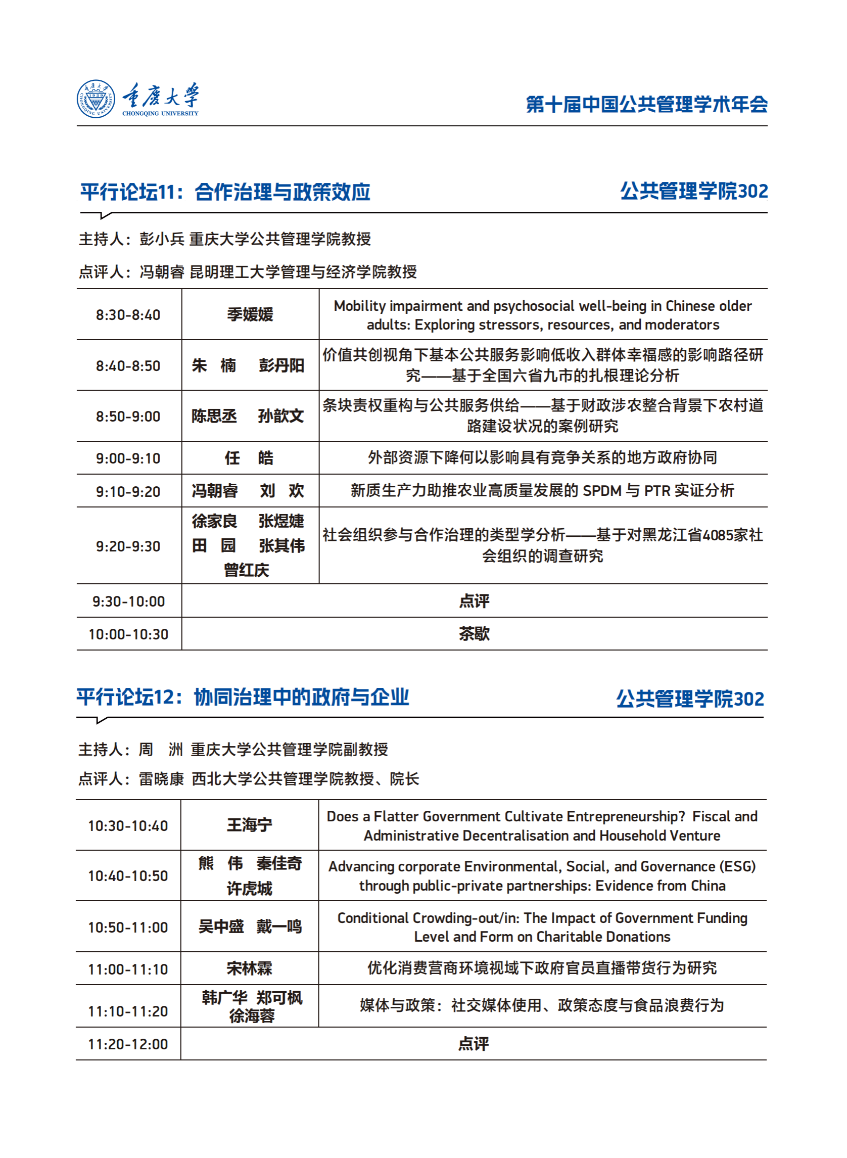
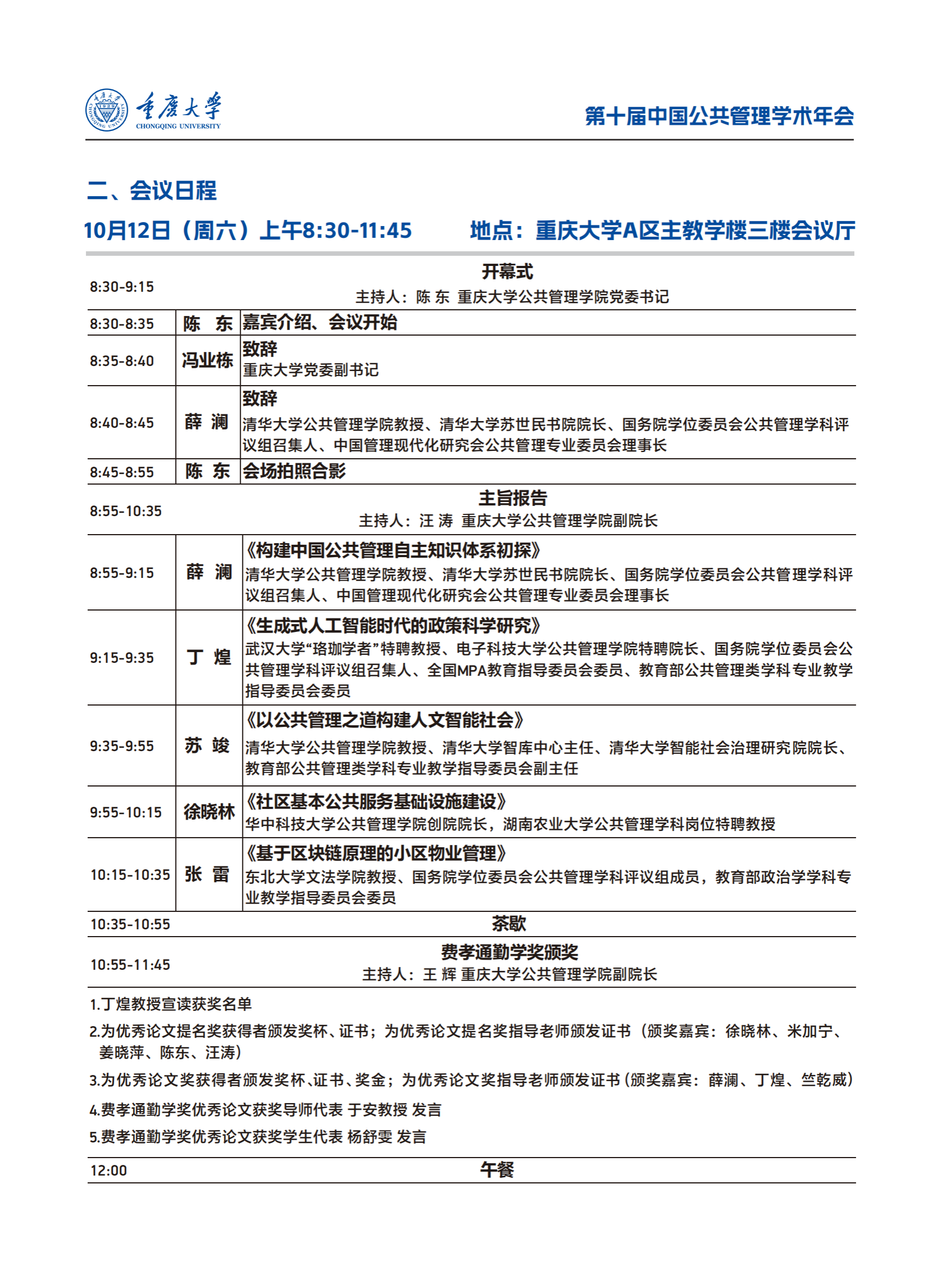
第十届中国公共管理学术年会会议手册
作者: 时间:2024-10-10 阅读量:
上一篇:
电影天堂 2025年公共管理硕士(MPA)招生简章
下一篇:
电影天堂 2025年学硕推免研究生复试成绩公示
资料搜集完善中...